Nebulizers
3
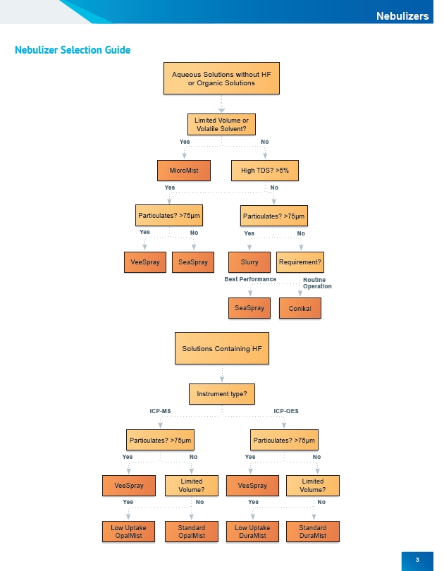
Nebulizer Selection Guide
No
High TDS? >5%
No
Limited Volume or
Volatile Solvent?
Particulates? >75μm
Particulates? >75μm
No No
Best Performance Routine
Solutions Containing HF
Instrument type?
ICP-MS ICP-OES
Operation
Particulates? >75μm Particulates? >75μm
Limited
Volume?
VeeSpray VeeSpray Limited
Volume?
Standard
OpalMist
Low Uptake
OpalMist
Standard
DuraMist
Low Uptake
DuraMist
No
No
No
No
Yes
Yes
Yes
Yes
MicroMist
VeeSpray SeaSpray Slurry
SeaSpray Conikal
Yes
Yes
Yes Yes
Requirement?
Aqueous Solutions without HF
or Organic Solutions